Alveolar-pleural fistulas (APF) are a clinical entity that represents a diagnostic and therapeutic challenge.
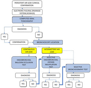
ObjectiveThe objective of this work is to design a diagnostic algorithm for the anatomical detection of APF in patients who are not candidates for surgical treatment.
MethodProspective non-randomized study of 47 patients. Diagnostic procedures were performed: (a) prior to bronchoscopy: computed axial tomography (CT) and implantation of electronic pleural drainage system (EPD) and (b) endoscopic: endobronchial occlusion (EO) by balloon, selective endobronchial oxygen insufflation (OI) (2l) and selective bronchography (BS) (instillation of iodinated radiological contrast using continuous fluoroscopy).
ResultsThe sample was predominantly male (81%). The diagnostic methods revealed: (a) Determination of the anatomical location of APF by CT in 15/46 patients (31.9% of sample), and variations in the pattern (intermittent or continuous air leak) and quantification after drug administration sedatives using EPD, (b) endoscopic: anatomical determination of APF was achieved in 57.1, 81 and 63.4% respectively using EO, OI and BS. The combination of the diagnostic tests allowed us to determine the anatomical location of the APF in 91.5% of the sample. No complications were recorded in 85.1% of cases.
ConclusionsThe diagnosis of APF by flexible bronchoscopy is a useful method, with an adequate safety and efficacy profile. The proposed diagnostic algorithm includes the use of EPD and performing a CT scan. Regarding endoscopic diagnosis: in case of continuous air leak, the first option is OE; and if the leak is intermittent, we recommend endobronchial OI, with BS as a secondary option (respective sensitivity 81% vs 63.4% and complications 8.1% vs 7.3%).
 
										
				








 
 
		




